中国·776net必赢(股份)有限公司-官方网站
首页
走进776net必赢官网
集团概况
集团历程
管理团队
集团荣誉
776net必赢官网产业
工业业务
重工业务
地热发电站设备
地热发电站运营
解决方案
776net必赢官网文化
社会责任
文化理念
文化活动
776net必赢官网新闻
集团新闻
媒体报道
公司公告
加入776net必赢官网
人才理念
人才发展
工作机会
联系776net必赢官网
EN
中文
EN
技术驱动未来
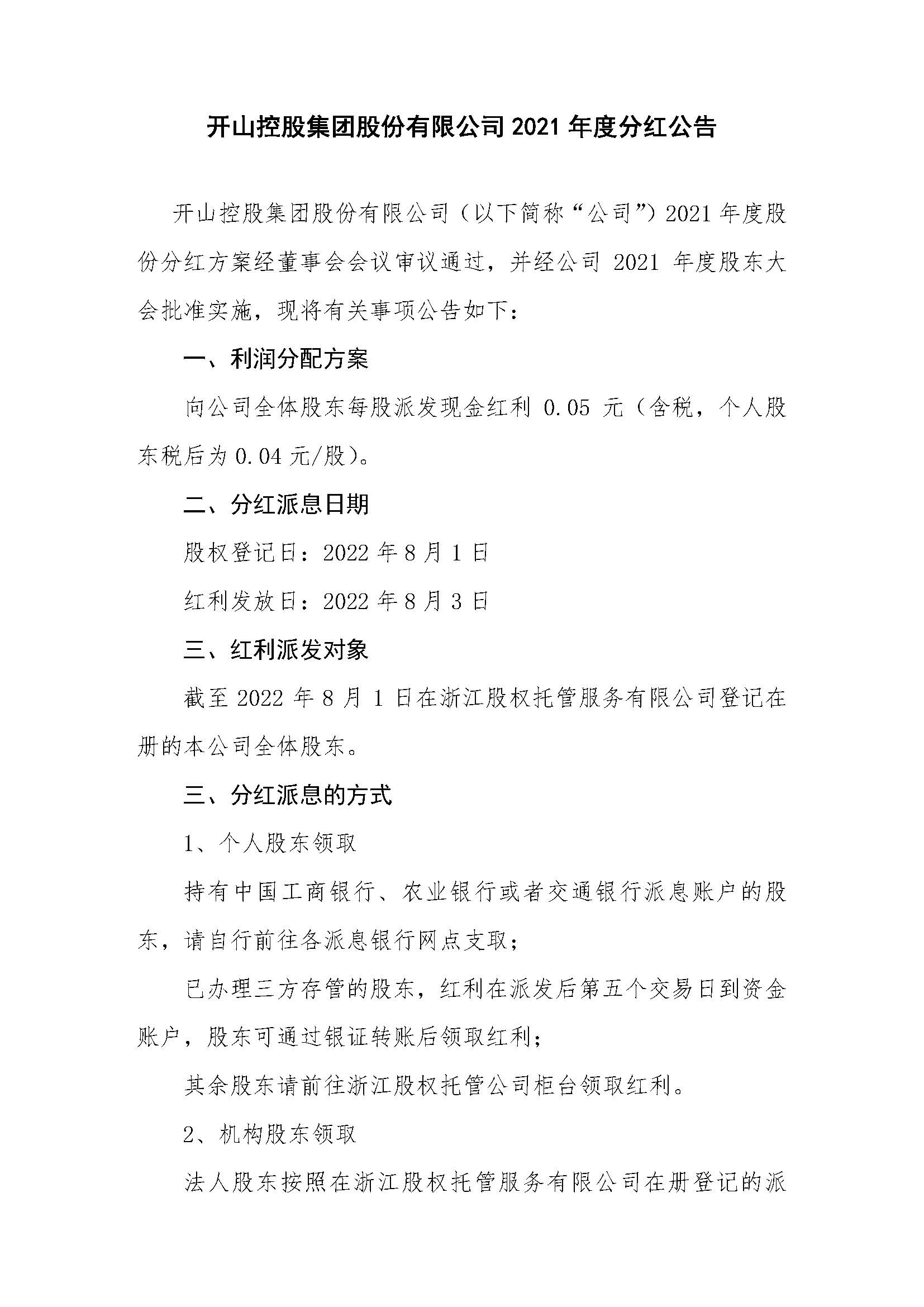
776net必赢官网2021年度分红公告
发布日期:2022-07-13
查询关键词